Produktbeskrivning
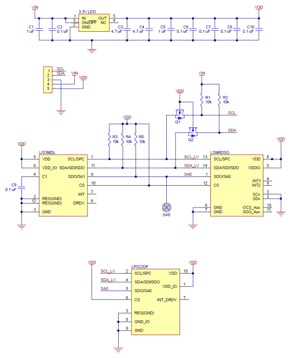
The Pololu AltIMU-10 v6 is a compact (1.0" × 0.5") board that combines ST's LSM6DSO 3-axis gyroscope and 3-axis accelerometer, LIS3MDL 3-axis magnetometer, and LPS22DF digital barometer to form an inertial measurement unit (IMU) and altimeter. These sensors are great ICs, but their small packages make them difficult for the typical student or hobbyist to use. They also operate at voltages below 3.6 V, which can make interfacing difficult for microcontrollers operating at 5 V. The AltIMU-10 addresses these issues by incorporating additional electronics, including a voltage regulator and a level-shifting circuit, while keeping the overall size as compact as possible. The board ships fully populated with its SMD components, including the LSM6DSO, LIS3MDL, and LPS22DF, as shown in the product picture.
Compared to the previous AltIMU-9 v5, the v6 version replaces the LSM6DS33 accelerometer/gyro MEMS sensor with the newer LSM6DSO, which offers various improvements like lower noise and a higher maximum output data rate for the gyro. It also replaces the LPS25HB pressure sensor with the LPS22DF, which features improved accuracy and reduced noise in the output and a much higher maximum output rate. The AltIMU-9 v6 is pin-compatible with the AltIMU-9 v5 and should be able to serve as a replacement with some software changes.
The LSM6DSO, LIS3MDL, and LPS22DF have many configurable options, including dynamically selectable sensitivities for the gyro, accelerometer, and magnetometer and selectable resolutions for the barometer. Each sensor also has a choice of output data rates. The three ICs can be accessed through a shared I²C/TWI interface, allowing the sensors to be addressed individually via a single clock line and a single data line. Additionally, a slave address configuration pin allows users to change the sensors' I²C addresses and have two AltIMUs connected on the same I²C bus.
The nine independent rotation, acceleration, and magnetic readings provide all the data needed to make an attitude and heading reference system (AHRS), and readings from the absolute pressure sensor can be easily converted to altitudes, giving you a total of ten independent measurements (sometimes called 10DOF). With an appropriate algorithm, a microcontroller or computer can use the data to calculate the orientation and height of the AltIMU board. The gyro can be used to very accurately track rotation on a short timescale, while the accelerometer and compass can help compensate for gyro drift over time by providing an absolute frame of reference. The respective axes of the two chips are aligned on the board to facilitate these sensor fusion calculations.
The carrier board includes a low-dropout linear voltage regulator that provides the 3.3 V required by the LSM6DSO, LIS3MDL, and LPS22DF, allowing the module to be powered from a single 2.5 V to 5.5 V supply. The regulator output is available on the VDD pin and can supply almost 150 mA to external devices. The breakout board also includes a circuit that shifts the I²C clock and data lines to the same logic voltage level as the supplied VIN, making it simple to interface the board with 5 V systems. The board's 0.1" pin spacing makes it easy to use with standard solderless breadboards and 0.1" perfboards.
Specifications:
* Dimensions: 1.0" × 0.5" × 0.1" (25 mm × 13 mm × 3 mm)
* Weight without header pins: 0.8 g (0.03 oz)
* Operating voltage: 2.5 V to 5.5 V
* Supply current: 5 mA
* Output format (I²C):
* Gyro: one 16-bit reading per axis
* Accelerometer: one 16-bit reading per axis
* Magnetometer: one 16-bit reading per axis
* Barometer: 24-bit pressure reading (4096 LSb/mbar)
* Sensitivity range:
* Gyro: ±125, ±250, ±500, ±1000, or ±2000°/s
* Accelerometer: ±2, ±4, ±8, or ±16 g
* Magnetometer: ±4, ±8, ±12, or ±16 gauss
* Barometer: 260 mbar to 1260 mbar (26 kPa to 126 kPa)
Compared to the previous AltIMU-9 v5, the v6 version replaces the LSM6DS33 accelerometer/gyro MEMS sensor with the newer LSM6DSO, which offers various improvements like lower noise and a higher maximum output data rate for the gyro. It also replaces the LPS25HB pressure sensor with the LPS22DF, which features improved accuracy and reduced noise in the output and a much higher maximum output rate. The AltIMU-9 v6 is pin-compatible with the AltIMU-9 v5 and should be able to serve as a replacement with some software changes.
The LSM6DSO, LIS3MDL, and LPS22DF have many configurable options, including dynamically selectable sensitivities for the gyro, accelerometer, and magnetometer and selectable resolutions for the barometer. Each sensor also has a choice of output data rates. The three ICs can be accessed through a shared I²C/TWI interface, allowing the sensors to be addressed individually via a single clock line and a single data line. Additionally, a slave address configuration pin allows users to change the sensors' I²C addresses and have two AltIMUs connected on the same I²C bus.
The nine independent rotation, acceleration, and magnetic readings provide all the data needed to make an attitude and heading reference system (AHRS), and readings from the absolute pressure sensor can be easily converted to altitudes, giving you a total of ten independent measurements (sometimes called 10DOF). With an appropriate algorithm, a microcontroller or computer can use the data to calculate the orientation and height of the AltIMU board. The gyro can be used to very accurately track rotation on a short timescale, while the accelerometer and compass can help compensate for gyro drift over time by providing an absolute frame of reference. The respective axes of the two chips are aligned on the board to facilitate these sensor fusion calculations.
The carrier board includes a low-dropout linear voltage regulator that provides the 3.3 V required by the LSM6DSO, LIS3MDL, and LPS22DF, allowing the module to be powered from a single 2.5 V to 5.5 V supply. The regulator output is available on the VDD pin and can supply almost 150 mA to external devices. The breakout board also includes a circuit that shifts the I²C clock and data lines to the same logic voltage level as the supplied VIN, making it simple to interface the board with 5 V systems. The board's 0.1" pin spacing makes it easy to use with standard solderless breadboards and 0.1" perfboards.
Specifications:
* Dimensions: 1.0" × 0.5" × 0.1" (25 mm × 13 mm × 3 mm)
* Weight without header pins: 0.8 g (0.03 oz)
* Operating voltage: 2.5 V to 5.5 V
* Supply current: 5 mA
* Output format (I²C):
* Gyro: one 16-bit reading per axis
* Accelerometer: one 16-bit reading per axis
* Magnetometer: one 16-bit reading per axis
* Barometer: 24-bit pressure reading (4096 LSb/mbar)
* Sensitivity range:
* Gyro: ±125, ±250, ±500, ±1000, or ±2000°/s
* Accelerometer: ±2, ±4, ±8, or ±16 g
* Magnetometer: ±4, ±8, ±12, or ±16 gauss
* Barometer: 260 mbar to 1260 mbar (26 kPa to 126 kPa)
