Produktbeskrivning
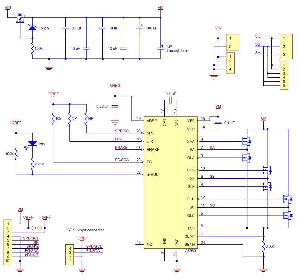
A89301 är en motorstyrning för styrning av 3-fas borstlösa motorer (BLDC, Brushless DC Motor). Kortet är baserat på Allegro A89301 och använder externa MOSFET-transistorer för hög uteffekt. Styrningen har stöd för analog styrning, PWM, pulsfrekvens och I²C. Kan konfigureras via I²C med Pololus programvara. Levereras med förmonterade stiftlister och skruvplintar.
Specifikationer:
- Produkt: A89301-Based Sensorless Brushless Motor Controller, 50V, 11A
- Motortyp: Borstlös DC-motor (BLDC)
- Motorstyrning: Sensorlös FOC-styrning
- Drivkrets: Allegro A89301
- Drivspänning: 5.5 till 48V
- Märkspänning (max): 50V
- Märkström: 11A kontinuerligt utan extra kylning
- Styrgränssnitt: Analog spänning, PWM, pulsfrekvens, I²C
- Logiknivå: 2.5 till 5V
- Strömbegränsning: Programmerbar via I²C
- Funktioner: Öppen/sluten varvtalsreglering, stall-detektering, SOSO-startläge, EEPROM-lagring
- Skydd: Underspänningsskydd, kortslutningsskydd, skydd mot omvänd polaritet till -40V
- Anslutning: Stiftlister och skruvplintar (förmonterade)
- Kompatibilitet: Qwiic via JST SH-kontakt
- Programvarustöd: Windows-konfigurationsverktyg via USB-till-I²C-adapter
- Dimensioner: 38.1 x 25.4 x 12.7 mm
- Vikt: 9.5 g
